
全民乐639cc
全民乐639cc电话:020-82513531
手机:15360629901
邮箱:zkzlpack@126.com
全民乐639cc传真:020-32037466
地址:广州市黄埔区新业路76号b座502
网址:gvgzyib.cn
扫一扫添加微信

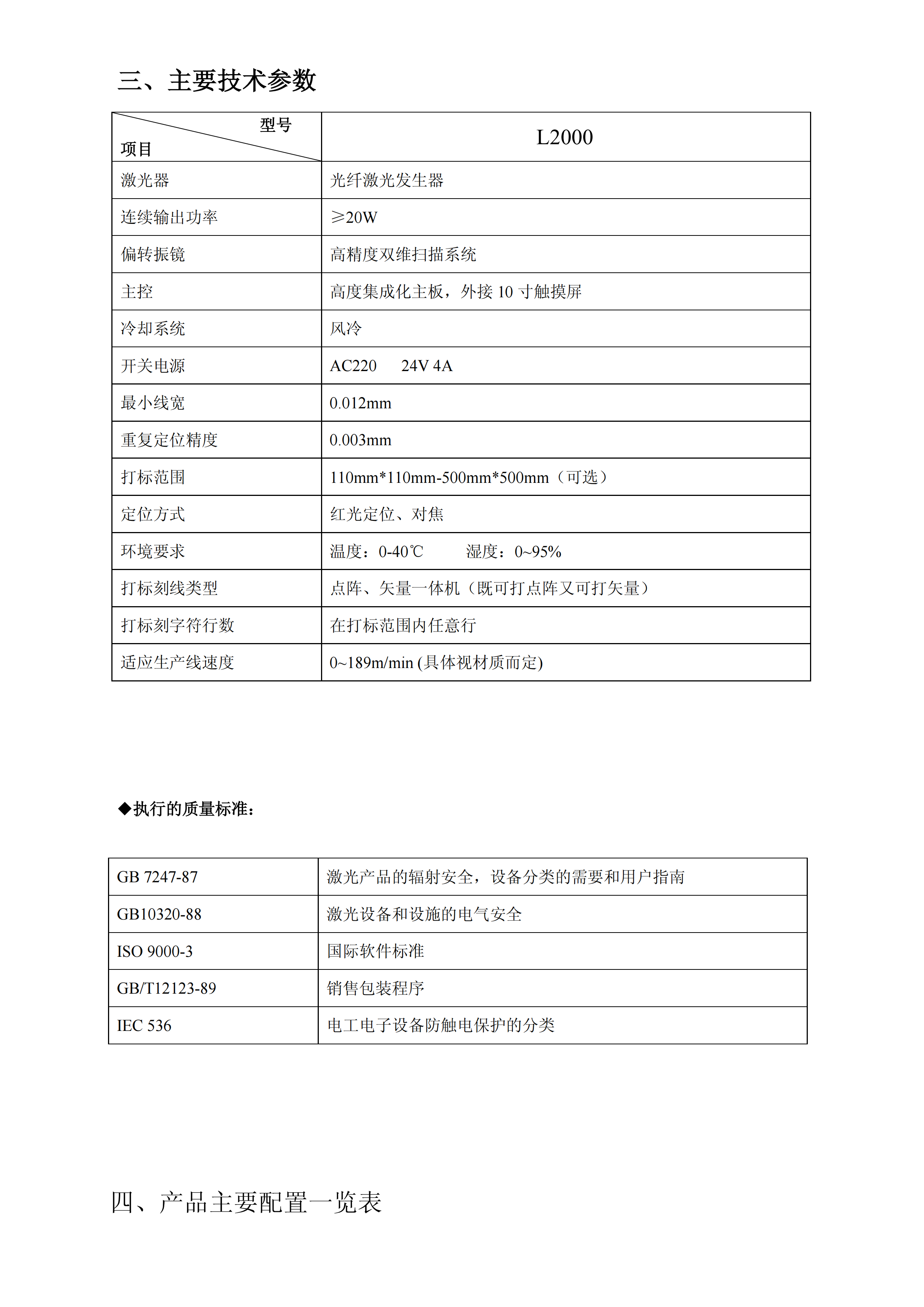
光纤激光喷码机:L2000
免耗材、免维护、为您解决后顾之忧



该种机型主要由激光发生器,偏转振镜,光电传感器,主控机及电源几部分组成。
WISDOM LASER—K2000系列激光标刻机是动态激光标记控制系统的最新应用产品。系统配备控制运动精度参数的软硬件功能,同步跟踪快速移动的工件并控制激光输出,在生产线快速运动、工件不停顿的情况下进行打标。标记既可是点阵式,又可是矢量式。可连续24小时运行在工作现场。